
九江经开区:重大PCB项目开工建设推进情况的督查通报!
根据九江经开区重大项目推进督查工作方案、经开区2018年重大产业项目推进工作方案和5月11日九江经开区主要领导召开的区重大项目调度会要求,5月24日九江经开区“重大项目见效年”工作督查领导小组开展第二次督查工作,对全区27个产业项目进行了现场督查,重点督查第一批次产业项目开工情况、2018年第一批签约项目开工前准备工作情况、第二批次开工项目的准备工作进展情况。督查情况通报如下:
一、项目推进情况
(一)第一批次项目开工情况
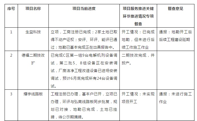
对照5月3日九江经开区开工签约仪式第一批20个开工产业项目及区2018年重大产业项目推进工作方案,第一批次4月份开工的18个项目中,以地质勘探进场施工为标准,目前有10个项目开工或投,其中PCB行业有3个,分别为:江西弘高科技有限公司(以下简称“弘高科技”)、江西生益科技有限公司(以下简称“生益科技”)、九江德福电子材料有限公司(以下简称“德福电子”)。
其中,弘高电路板已开始桩基础施工,德福电子(技改部分)已投产;生益科技项目已完成地勘,正式规划设计方案文本本周报送区规划分局,另外,目前正在确定施工单位,预计6月底施工单位进场桩基础施工。
按照5月11日九江经开区重大项目调度会将未按时间节点推进项目的情况通报到单位、通报到责任人的要求: 4月底前应开工且截止到5月下旬仍未实质性开工的项目为:华强聚丰、耀宇电路板。未按照5月11日区重大项目调度会要求,在5月20日前确定项目选址落实项目用地位置。
二、下步督查工作计划
1.主要督查方向:督查第一批签约的项目服务推进时间节点表落实情况;督查第一批、第二批开工项目的实际开工情况;重点督查代表性的项目服务推进情况。
2.启动问责:根据区重点工作调度会要求,对于问题久拖不决的工作,由区纪工委对任务责任人、分管领导进行约谈;对于责任人主观原因造成问题久拖不决的责任人,由区纪工委启动问责程序。
附:PCB重大项目见效年项目服务推进情况督查通报表
![]() |
![]() |
![]() |
|||






