
财政部:满足条件的集成电路生产企业可免五年企业所得税
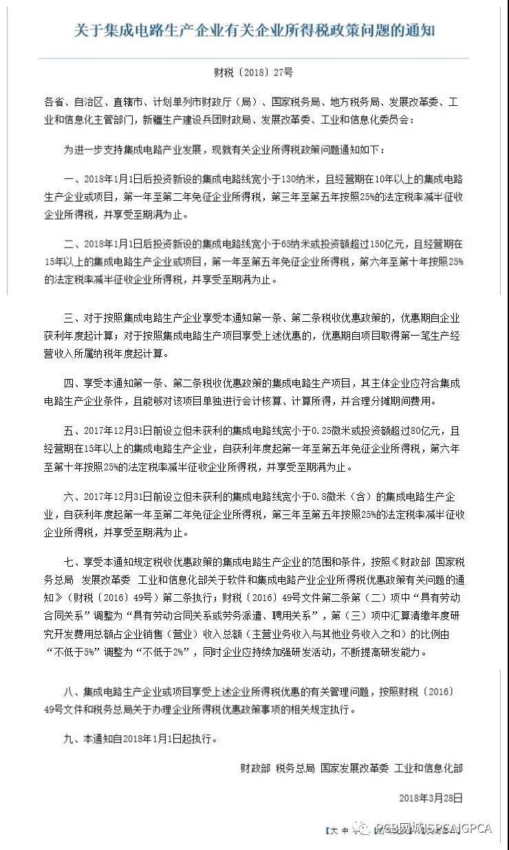
2018年3月28日,财政部等四部门发布《关于集成电路生产企业有关企业所得税政策》。《政策》提出2018年1月1日后投资新设的集成电路线宽小于130纳米,且经营期在10年以上的集成电路生产企业或项目,第一年至第二年免征企业所得税,第三年至第五年按照25%的法定税率减半征收企业所得税,并享受至期满为止等要求。
2018年1月1日后投资新设的集成电路线宽小于65纳米或投资额超过150亿元,且经营期在15年以上的集成电路生产企业或项目,第一年至第五年免征企业所得税,第六年至第十年按照25%的法定税率减半征收企业所得税,并享受至期满为止。
2017年12月31日前设立但未获利的集成电路线宽小于0.25微米或投资额超过80亿元,且经营期在15年以上的集成电路生产企业,自获利年度起第一年至第五年免征企业所得税,第六年至第十年按照25%的法定税率减半征收企业所得税,并享受至期满为止。
2017年12月31日前设立但未获利的集成电路线宽小于0.8微米(含)的集成电路生产企业,自获利年度起第一年至第二年免征企业所得税,第三年至第五年按照25%的法定税率减半征收企业所得税,并享受至期满为止。
通知明确,享受本通知规定税收优惠政策的集成电路生产企业的范围和条件,按照《财政部 国家税务总局 发展改革委 工业和信息化部关于软件和集成电路产业企业所得税优惠政策有关问题的通知》(财税〔2016〕49号)第二条执行;财税〔2016〕49号文件第二条第(二)项中“具有劳动合同关系”调整为“具有劳动合同关系或劳务派遣、聘用关系”,第(三)项中汇算清缴年度研究开发费用总额占企业销售(营业)收入总额(主营业务收入与其他业务收入之和)的比例由“不低于5%”调整为“不低于2%”,同时企业应持续加强研发活动,不断提高研发能力。
![]() |
![]() |
![]() |
|||






