
7月1日起,PCB行业创新中心、产学研项目等有望获评国家制造业创新中心!
工业和信息化部近日印发《国家制造业创新中心考核评估办法(暂行)》,对国家制造业创新中心考评内容、材料、程序、结果等作了明确规定。办法自2018年7月1日起施行。这对PCB行业是一利好消息,下面快来看看通知内容吧!
国家制造业创新中心考核评估办法(暂行)
第一章 总 则
第一条 为加快建设制造强国,促进国家制造业创新中心(以下简称创新中心)健康发展,规范开展创新中心考核评估(以下简称考评)工作,根据《关于完善制造业创新体系推 进制造业创新中心建设的指导意见》(工信部科〔2016〕273号)、《省级制造业创新中心升级为国家制造业创新中心条件》(工信厅科〔2017〕64号),特制定本办法。
第二条 考评对象是已运行满一年的创新中心。考评分为年度考核与定期评估,年度考核每年进行一次,定期评估一般三年进行一次,评估当年不进行考核。
第三条 工业和信息化部科技司会同有关司局负责考评工作的组织实施,包括:确定参评创新中心名单、选择和委托第三方机构开展评估工作、确定专家组人员、对考评结果的处理等。
第四条 第三方机构应具备组织实施考评工作的条件,能够按照本办法客观公正地开展工作。其主要职责是:拟定考评实施方案,组织专家开展考评,提交考评报告。
第五条 考评专家组(以下简称专家组)由熟悉创新中心工作的技术、管理、财务等领域的专家组成。
第二章 考评内容
第六条 创新中心考评内容主要包括建设和运行情况。
第七条 建设情况主要考评创新中心按照建设方案提出的建设目标,主要包括中试孵化、测试验证、行业支撑服务等方面建设的情况。
第八条 运行情况的考评内容主要包括6个方面,分别是:创新中心的研发力量、共性技术突破、产学研协同、突出市场导向、成果转移转化和可持续发展能力的情况。
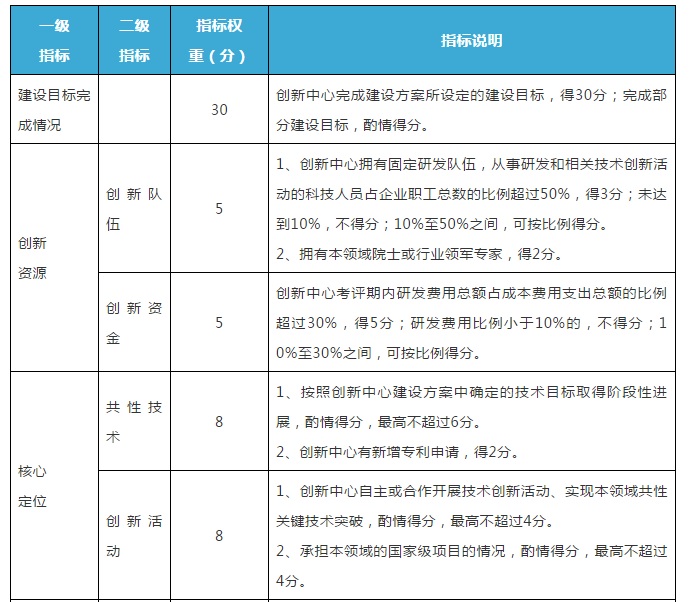
第九条 创新资源重点考评创新中心研发队伍建设和研发资金投入情况。主要是:
(一)创新中心拥有固定研发队伍和本领域行业技术领军专家的情况,以及从事研发和相关技术创新活动的科技人员占企业职工总数的比例;
(二)创新中心研发资金投入的情况,以及年度研发费用总额占成本费用支出总额的比例。
第十条 核心定位重点考评创新中心面向行业关键共性技术取得突破的情况。主要是:
(一)创新中心按照建设方案中明确的技术目标取得关键共性技术突破情况,以及新增专利申请数量;
(二)创新中心围绕行业共性技术需求,自主或合作开展技术创新活动、承担所在领域的国家级项目的情况。
第十一条 协同化重点考评创新中心汇聚本领域创新资源的情况。主要是:
(一)创新中心聚集本领域各类创新主体的情况,包括用户在内的企业、科研院所、高校等;
(二)创新中心聚集本领域内国家级创新平台的情况;
(三)创新中心对成员单位现有的仪器、设备等资源共享利用的情况。
第十二条 市场化重点考评创新中心核心成员产品市场占有情况。主要是:
(一)创新中心依托公司的股东所占市场份额是否超过50%或是否包括5家以上本领域排名前十的企业;
(二)创新中心依托公司的股东中是否包括金融机构或社会资本。
第十三条 产业化重点考评创新中心成果转移转化的辐射带动能力建设。主要是:
(一)创新中心围绕行业共性技术建设中试线或中试条件的情况;
(二)创新中心实现共性技术转移扩散情况;
(三)创新中心主持或参与制定本领域国际标准、国家标准、行业标准和团体标准的情况。
第十四条 可持续发展重点考评创新中心可持续发展能力。主要是:
(一)创新中心通过技术成果转化、委托研发和为行业提供技术服务等方式获得收入的情况,是否已实现盈利以及盈利再投入研发的情况;
(二)创新中心建立市场化运营、成果转移扩散、知识产权协同运用等机制的情况;
(三)创新中心在研发方向、人才梯队培养、行业服务、能力建设、国际合作等方面是否制定了规划并有明确目标。
第三章 考评材料
第十五条 考评材料是创新中心考评的重要依据。创新中心在提交的考评材料中必须如实反映相关情况。考评材料中列举的知识产权、技术转让成果、奖励等必须是考评期内取得。
第十六条 考评材料应由创新中心所属省(自治区、直辖市)工业和信息化主管部门审核后,提交工业和信息化部科技司。
第四章 考评程序
第十七条 创新中心考评包括初评、现场考察和综合评议等三个阶段。由第三方机构组织专家组完成。
第十八条 初评阶段。专家组通过审阅考评材料,听取创新中心情况汇报,开展初步评议。
第十九条 现场考察阶段。专家组开展现场考察,实地考察创新中心建设和运行情况。
第二十条 综合评议阶段。专家组根据初步评议和现场考察情况进行综合评议,提出专家组评议意见。
第五章 考评结果
第二十一条 根据专家组评议意见,第三方机构提出考评报告,考评报告包括对创新中心建设运行情况的分析,对考评工作进行的总结,以及意见和建议。
第二十二条 创新中心的考评结果分为优秀、良好、合格、不合格四类。对考评结果为优秀的创新中心,工业和信息化部将予以奖励。
第二十三条 考评结果为不合格的创新中心整改期为一年,期满后由工业和信息化部组织专家现场检查整改结果。工业和信息化部将对检查再次未通过的创新中心予以调整。
第二十四条 创新中心存在弄虚作假、违法违规行为的,按有关法律规定予以处理。
附 则
第二十五条 第三方机构和专家组成员应当严格遵守国家法律法规和保密规定,科学、公正、独立地行使职责和权利。第三方机构和专家组成员不得对外发布相关过程信息,不得收取考评对象任何费用。
第二十六条 本办法自2018年7月1日起施行。
国家制造业创新中心考评指标参考表



![]() |
![]() |
![]() |
|||






